- 软件介绍
- 相关版本
- 应用信息
- 相关文章
- 猜你喜欢
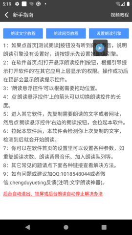
文字朗读神器是一款功能强大的电子书城应用,它可以实现文字朗读的功能,支持摆摊叫卖,将商品描述文字输入即可朗读出来,还支持循环朗读。该应用还支持导入手机上的pdf、txt、doc、docx等文件进行阅读和朗读,用户还可以将朗读的内容导出为文件保存到手机上。
文字朗读神器软件简介
该应用支持多种TTS(Text-to-Speech)朗读引擎,包括讯飞语记朗读助手、文字转语音朗读助手等,用户可以选择不同的发音人进行朗读。用户还可以复制网址自动解析网页内容后直接朗读,还可以将喜欢的内容网址收藏到云端,方便随时阅读。对于那些不识字或视力不好的用户来说,文字朗读神器可以将文字朗读出来,包括微信、文章、新闻、小说等,满足用户的阅读需求。该应用支持导出朗读的MP3音频文件,用户可以随时随地听取朗读内容。

文字朗读神器平台优势
如果用户喜欢阅读文章、新闻、小说等内容,但又担心影响视力或视力不好,那么文字朗读神器就是为量身定制的。
用户可以使用该应用朗读小说、新闻、微信文字、公众号文章等,一键搞定,让阅读变得更加便捷。
除了文字朗读功能外,该应用还支持朗读列队功能,用户可以在睡前选几篇想听的文章加入队列,朗读助手会依次朗读,朗读完成后自动停止,帮助用户轻松入睡。
用户还可以设置朗读时的背景音乐,让朗读更加生动有趣,还可以设置朗读次数,让一段内容可以重复朗读多次。
文字朗读神器最新版亮点
文字朗读神器是一款功能强大的应用,可以满足用户的文字朗读需求,帮助用户更轻松地阅读各种内容,特别适合不识字或视力不好的用户使用。
你搜 1.2.5 安卓版
vivo手机管家 8.9.12.1 安卓版
国泰海通君弘 9.20.20 安卓版
tiptip游戏盒子 2.87.1-mkt#100100 手机版
ISO制作器 v1.6 安卓版
巧影 7.8.3.35362.GP 官方正版
M3U8Loader 1.3.177 手机版
猫箱 1.82.0 最新版
画质阁120帧 8.0 最新版
红包来了 2.2.1 安卓版
口袋视频转换器 1.4.4.0 安卓版
小米wifi 5.9.7 手机版


















typetype
黑白软件库
猪猪软件库
易控车机版
光圈养号
深圳代购帮
德尔塔面具
一部手机办事通